频道
栏目
地方
来源:央视网 2025-01-06 18:15
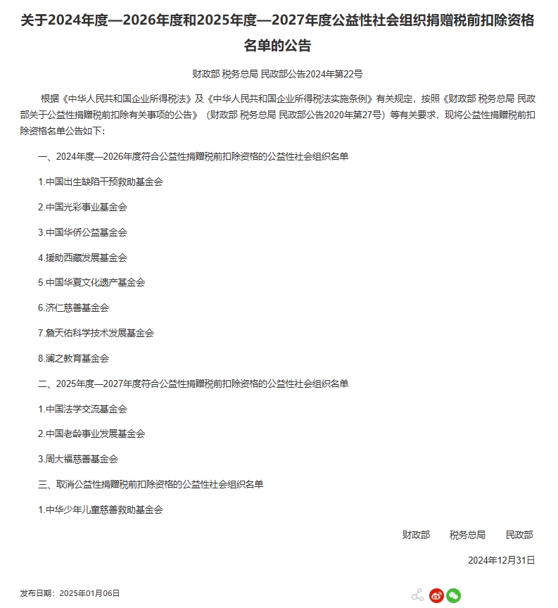
央视网消息:财政部、税务总局、民政部日前发布公益性社会组织捐赠税前扣除资格名单。
【权威解读】陕西省统计局新闻发言人解读2026年一季度全省经济运行情况
【数据发布】一季度陕西经济运行总体平稳
陕西一件作品入选2025年度“中国好书” 两件作品入围
秦声嘹亮|从书本中汲取智慧和营养
陕西发布一批干部任职公示
西安:全面提升城市综合能级和竞争力
陕西公布2026年全省防汛抗旱责任人名单
西安全面加快区域科技创新中心建设
陕西首创地市级专项债券提前偿还工作成功
广播剧《长安盲商张喜平》登陆中央广播电视总台
《火焰驹之烈焰不灭》获第二届国际微短剧大赛优秀作品奖
七秩问天路 携手探九霄——陕西以科技创新勇担建设航天强国新使命
陕西省青少年拳击冠军赛举行
陕西首个专业越野摩托车赛场地建成
赵一德与新紫光集团董事长李滨一行座谈
赵刚在延安市调研时强调 扎实做好促发展护生态惠民生等各项工作 以正确政绩观推动“十五五”良好开局
一季度陕西进出口总值同比增长73.7%
三大区域如何联动互补——陕西第十五个五年规划纲要解析之四
更好发扬革命精神和优良作风
2026年陕西省“全民阅读活动周”暨“版权宣传周”在商洛启动
起点新闻客户端
蓝直播
无线陕西
发现陕西